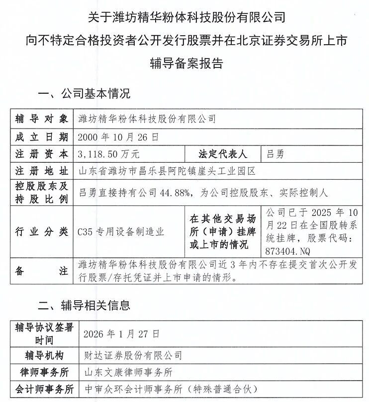
证监会显示,2月3日,潍坊精华粉体科技股份有限公司(以下简称:潍坊精华)在山东证监局完成IPO辅导备案,拟北交所上市,辅导机构为财达证券股份有限公司。

图片来源于证监会
值得一提的是,潍坊精华于2025年10月刚刚挂牌新三板。从外界释出的消息来看,潍坊精华的资本市场进击之路也并未止步于新三板,公司董事长吕勇曾明确表示:“力争2027年在北交所上市”。据公开资料显示,潍坊精华成立于2000年10月,位于潍坊市昌乐县,注册资本3118.5万元,法定代表人为吕勇,是国内最早也是最大的粉体设备研发与制造民营企业之一,主要为锂电池材料、新材料、化工、环保、食品等多个行业提供定制化超细粉体制备设备。随着新能源新材料产业的发展,公司电池负极材料专用制备设备受到市场及下游客户广泛认可,并成为国内重要的电池负极材料制备设备制造企业。
对于未来展望,据潍坊精华在其企业中披露:目前,公司正在实施《节能高效超细粉体设备产业化项目》,这一省重大项目建成后,将具备年产3000套超细粉体制备设备的能力。同时,产学研合作也在紧张的进行中,与西安交通大学、青岛科技大学、贝特瑞集团的合作也取得了重大进展。公司上市工作正在稳步推进,2025年已成功在新三板挂牌。今后将继续秉承着“持续创新,超越自我”的发展理念,把“小巨人”发展成为“独角兽”,力争3-5年发展成为全球规模化的粉体智能设备生产基地。